媒体支持
人民网、新华网、中新网、中国网、央视网、环球网、央广网、光明网、凤凰网、新浪网、搜狐网、中国政府网、中国新闻网...
活动流程
中国卫生健康网是经国家工信部门批准备案(备案号:19026317号-1)的信息服务平台,于2010年在国家卫生健康行业相关部门和领导的支持指导下创办,前身是卫生部卫生经济研究所下属行业网站。研究所于1991年经国家编委批准成立,是隶属于卫生部的国家级研究机构,是国家级技术咨询和智囊机构。后行政机关脱钩改革后网站独立运营,多年来始终致力于...
更多详情
评选标准
调查活动组委会
健康中国您所在的位置是:首页 >> 健康中国
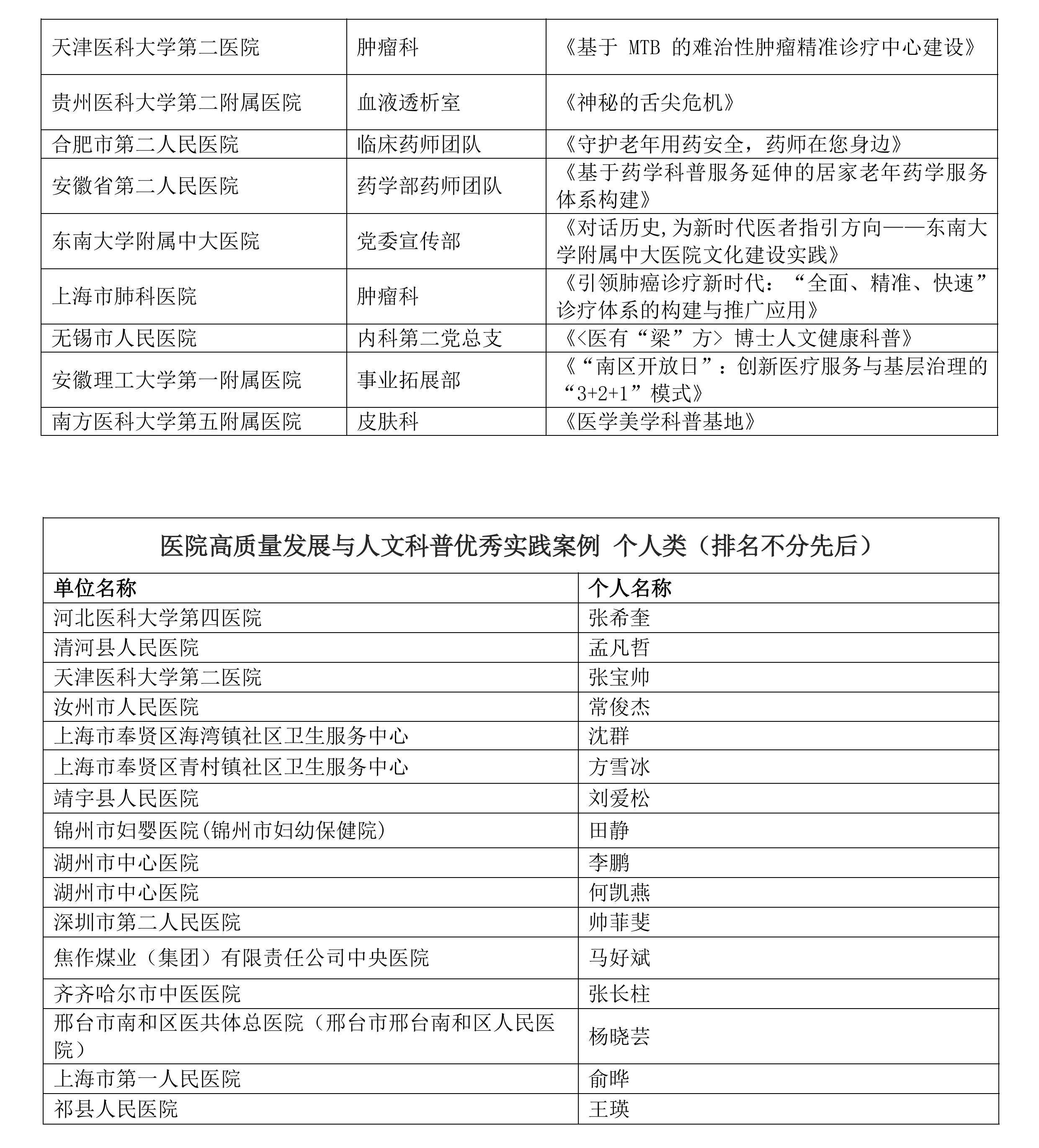
活动以“弘扬时代正能量,传播卫健好声音”为宗旨,面向全国卫生健康行业,征集在医院高质量发展与人文科普、技术创新、服务模式、管理模式等方面具有卓越成果的实践案例,挖掘、提炼、推广一批在践行健康中国行动中的优秀工作亮点和经验做法,选树和宣传卫生健康系统先进典型,发挥榜样的示范带动和引领作用,为行业高质量发展贡献可复制、可推广的“中国方案”。
.jpg)
.jpg)








