设为首页
热点推荐:
媒体支持
人民网、新华网、中新网、中国网、央视网、环球网、央广网、光明网、凤凰网、新浪网、搜狐网、中国政府网、中国新闻网...
活动流程
中国卫生健康网是经国家工信部门批准备案(备案号:19026317号-1)的信息服务平台,于2010年在国家卫生健康行业相关部门和领导的支持指导下创办,前身是卫生部卫生经济研究所下属行业网站。研究所于1991年经国家编委批准成立,是隶属于卫生部的国家级研究机构,是国家级技术咨询和智囊机构。后行政机关脱钩改革后网站独立运营,多年来始终致力于... 更多详情
评选标准
调查活动组委会
健康中国您所在的位置是:首页 >> 健康中国
第52届山东医博会·医学人文发展大会暨医院人文科普与高质量发展促进联盟启动仪式邀请函[ 2025-3-10] 作者:中国卫生健康网 文静 字号:() () 阅读量:371096

 

 

第52届山东医博会·医学人文发展大会

暨医院人文科普与高质量发展促进联盟启动仪式邀请函

 

各卫生健康单位:

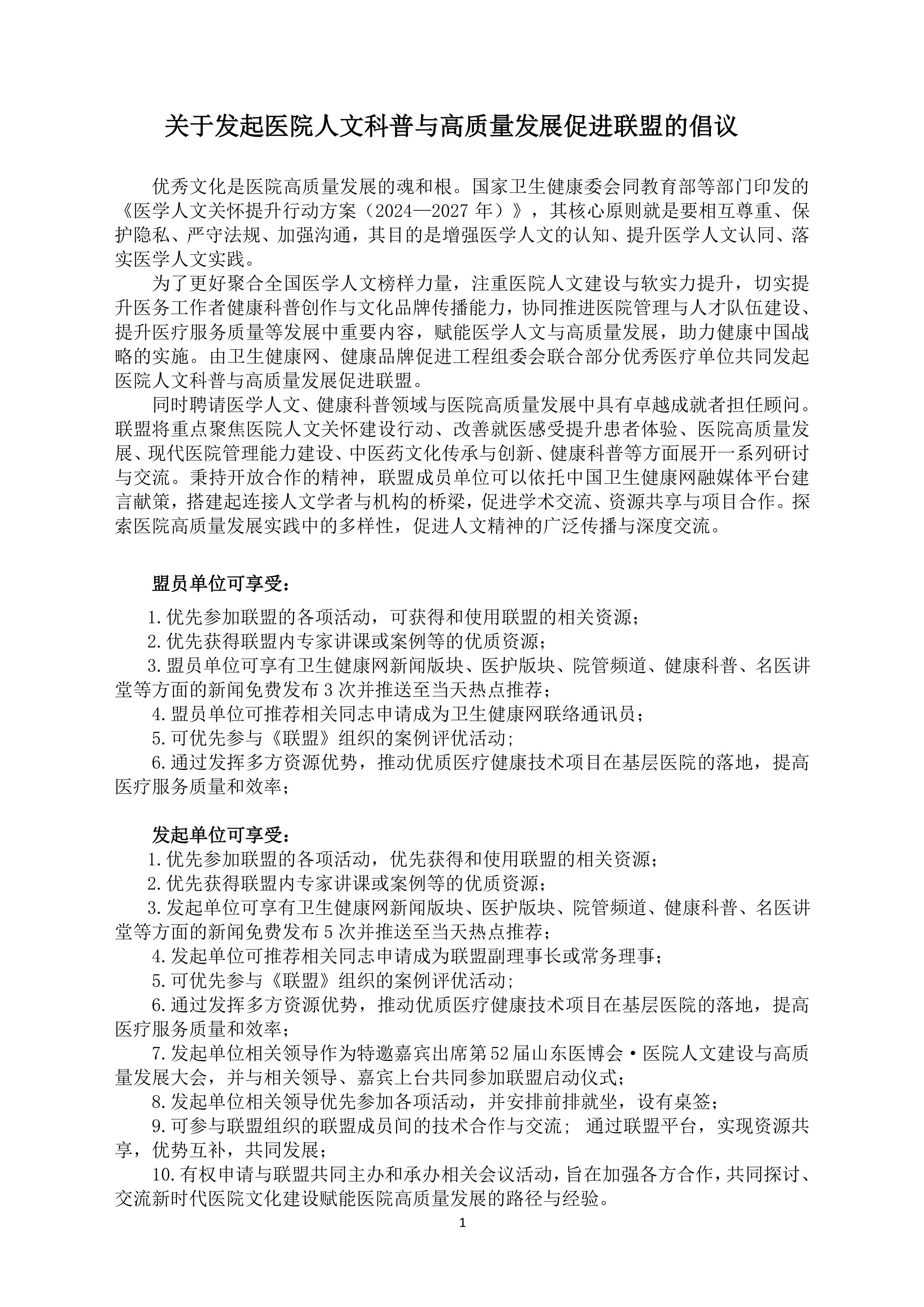
为落实关于推动公立医院高质量发展的意见》《关于进一步加强新时代卫生健康文化建设的意见》《医学人文关怀提升行动方案2024-2027)》等文件精神,聚焦医院高质量发展与人文建设,由中国卫生健康网发起,中国网、中华网、新华网、光明网、央视网、环球网、健康导报等主流媒体构建联合宣发平台,联合健康品牌促进工程组委会与众多卫生健康单位开展“医学人文关怀与高质量发展实践案例”征集活动,并于2025314-16日在济南召开第52届山东医博会·医学人文发展大会暨医院人文建设与高质量发展交流会,并发起医院人文科普与高质量发展促进联盟(简称联盟)。大会主题为:弘扬医学人文精神,赋能医院高质量发展。

鉴于贵单位所取得成就,现诚邀加入联盟,邀请相关领导作为嘉宾带队出席本次大会,现场观摩、交流经验。参会代表可获赠《医院高质量发展案例集》一册供学习参考各典型单位的优秀案例。报名咨询:卫老师,18612508848(微信)。

 

 

     大会及报名链接:userfiles/file/2025-3//第52届山东医博会·医学人文发展大会暨医院人文科普与高质量发展联盟邀请函(卫晓建).doc     

 

 

第52届山东医博会·医学人文发展大会

医院人文建设与高质量发展交流会 介绍


一、会议主题:弘扬医学人文精神,赋能医院高质量发展

二、会议时间2025314-16日(14日全天报到)

三、报道地点:山东舜和国际酒店(济南市槐荫区经十路26008号)

四、活动内容:

(一)参会对象:范围包括但不限于各级卫生健康部门,各医学院校,各级综合医院、中医医院、中西医结合医院、专科医院、民族医院,血液中心、疾控中心、急救中心、宣教中心、职业病防治院、行业协会学会等卫生健康系统相关企事单位;医院领导、业务院长、医务部、护理部、质控部、门诊部及临床科室、医技科室与行政科室负责人、相关优秀团队与本次优秀案例获得者。

(二)大会主题活动。会议分为 3 个部分:1、全体参加52届山东医博会开幕式;2、出席医院人文建设与高质量发展大会,现场对典型案例获选单位、团队与个人颁发证书表扬;3会上将邀请部分人文建设与高质量发展的典型案例及优秀健康科普作品进行经验交流分享。


(三)典型案例征集与重点报道。活动将从单位、团队、个人三个维度征集在工作中通过创新方法、创新工作思路取得的好经验、好做法、好模式,通过梳理提炼形成可复制、可推广的生动实践进行宣传报道,以全面提升医学人文关怀水平,构建和谐医患关系,促进医院人文建设与高质量发展。将对征集遴选出具有代表性、创新性、富有成效性和可推广性的典型案例在中国卫生健康网重点图文报道并推荐至中国网、新华网、央视网、光明网、《中华英才》期刊等主流媒体报道。为塑造健康品牌形象,发挥典型带动与榜样引领作用,为扩大影响力贡献传播力量,开创卫生健康事业高质量发展新局面。

五、活动咨询:卫晓建  18612508848    邮  箱:jkppcj@163.com

报名参会或咨询联盟,请扫二维码:

 

住宿安排:注:因展会期间人多房紧,请提前预定住宿,预定酒店时告知前台是医学人文发展大会参会代表,可享受会议团购价。选好预定类型请划√,并注明数量。

山东舜和国际酒店(济南市槐荫区经十路 26008号 咨询电话: 0531-61388888),请扫码预定酒店:

酒店位置:位于济南市经十路26008号,段店立交桥东南角,高速自驾车从济南西出口下高速沿经十路东行约十五分钟过段店立交桥路南便是。

距济南火车站西站2公里,乘车10分钟;距济南国际机场40公里,乘车45分钟。距济南火车站5公里,乘车15分钟;距济南火车东站7公里乘车20分钟。

 

     后附大会邀请函及会议通知:

 

 

 

 

 

 

 



给我点赞